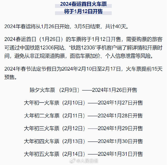
2024年春运将从1月26日开始,3月5日结束,共计40天。2024春运首日(1月26日)的车票将于1月12日开售,需要购票的旅客可通过中国铁路12306网站、“铁路12306”手机客户端了解详情和开票时间。日前,铁路12306手机客户端推出购票需求预填和火车票起售提醒订阅两项新功能,旅客通过铁路12306官方平台购票将更加方便快捷。


来源:央视新闻
(一审:罗江龙 二审:卢小伟 三审:石伟)
http://www.bx417613.com
免责声明:本内容来自网络,不代表白溪网新闻或白溪网的观点和立场。